高招|香港恒生大学发布《2025年内地本科招生简章》

2025-04-10 3.1k

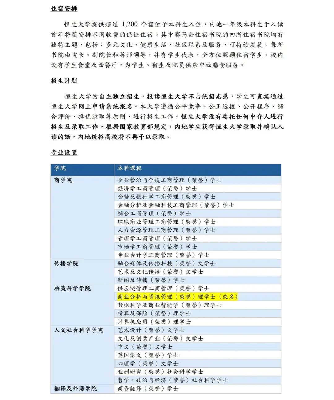
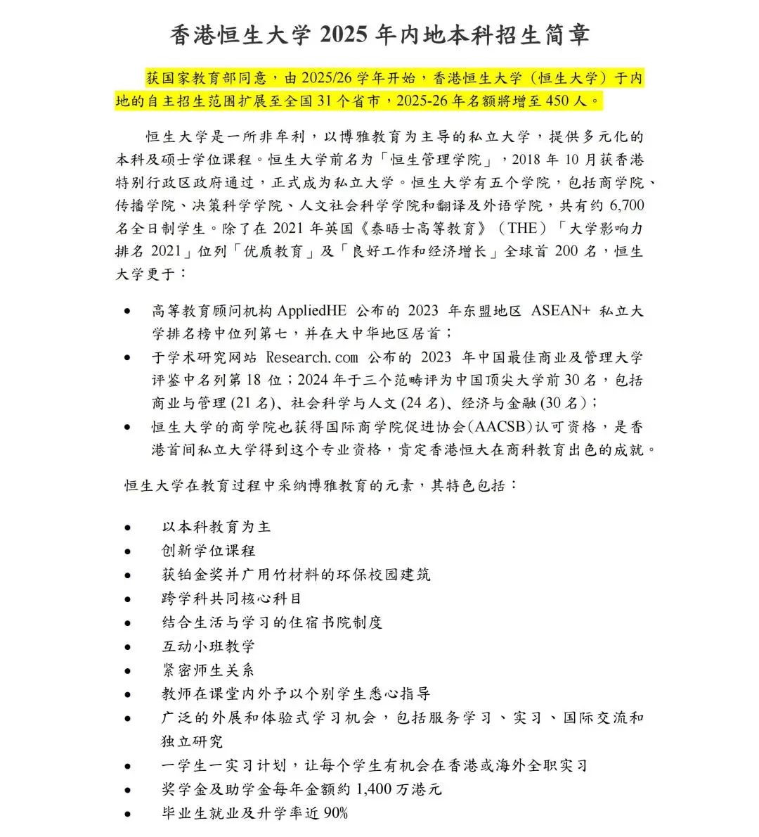
香港恒生大学是一所非营利、以博雅教育为主导的私立大学,提供多元化的本科及硕士学位课程。学校前身为“恒生管理学院”,2018年10月获香港特别行政区政府通过,正式成为私立大学。现有五个学院,包括商学院、传播学院、决策科学学院、人文社会科学学院、翻译及外语学院,共有约6700名全日制学生。

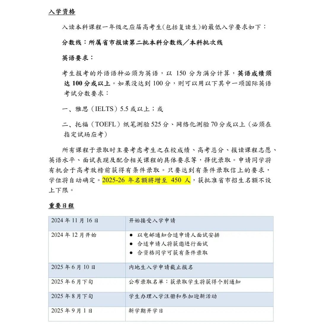
获教育部同意及香港特别行政区政府批准,香港恒生大学于2025年继续在内地招收高考生。近日,学校发布《2025年内地本科招生简章》,以便内地学生及家长深入了解香港恒生大学。