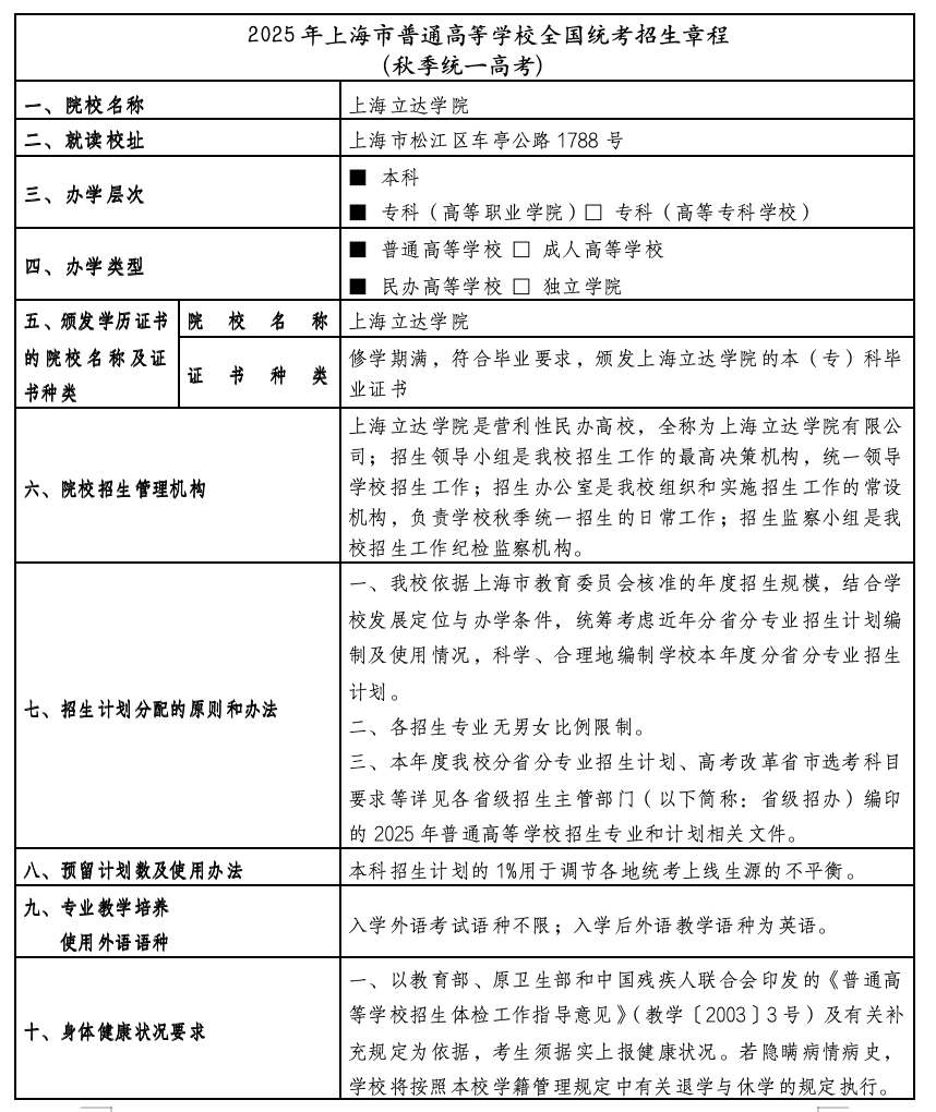
2025
上海立达学院
报考指南
青春有立,一生通达
欢迎报考上海立达学院!
国标代码:12587

学校介绍|INTRODUCTION
✦上海市人民政府批准、教育部备案
✦理、工、文、艺、医多学科协调发展
✦位于上海市松江区
✦占地面积500余亩
✦曾被学信网评为全国大学校园环境满意度50强
✦国际化人才培养模式
✦国际导师、双师型教师团队
✦全日制在校生近16000人
✦学校建成校内实验实训室120余个
✦校外实训基地300余个
✦校训:忠诚勤和
✦发展战略:高端化、全球化、个性化
✦人才培养目标定位:培养深厚家国情怀、良好人文素养、扎实专业基础、宽广国际视野以及创新意识强的应用型技术人才
招生专业设置|MAJORS
【本科招生代码:S165、SB20】
本科计划数:1769
(拟投计划,具体以省级主管部门公布为准)

【专科招生代码:SG65、SE02】
专科计划:62

高本贯通专业,三年后通过入学转段考试转入我校本科环境设计专业,学费以转段当年公布的本科段收费标准为准。
备注:
1、无男女比例限制;入学后外语教学语种为英语;
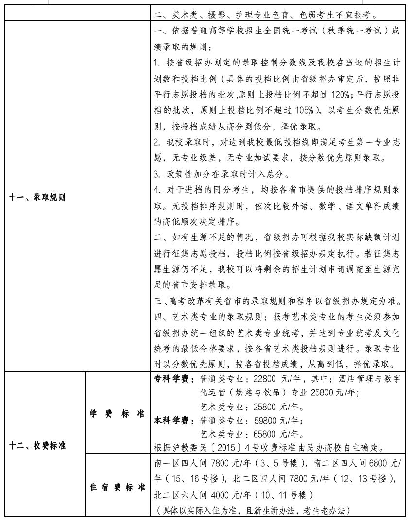
2、我校录取时,总分达到学校最低投档线即满足考生第一专业志愿,无专业分数级差要求,无专业加试要求,按分数优先原则录取;
3、为确保分班及后续整体教学安排工作的顺利开展,所有录取新生,入学前须选择:
①“国内培养”方向;
②“国际·实验班”方向;
4、财经管理类专业含部分双语课程教学,其中数字经济为智能与物联网经济方向、金融科技为特许金融分析师 CFA方向,财务管理为英国特许公认会计师 ACCA方向、会计学为美国注册管理会计师 CMA方向,国际商务为数智商务方向。视觉传达设计含数智艺术设计及新媒体艺术方向。
5、身体健康状况要求:
①以教育部、原卫生部和中国残疾人联合会印发的《普通高等学校招生体检工作指导意见》(教学[2003]3号)及有关补充规定为依据,考生须据实上报健康状况。若隐瞒病情病史,学校将按照本校学籍管理规定中有关退学与休学的规定执行。
②美术类和摄影专业色盲、色弱考生不宜报考。
咨询方式|CONTACT INFORMATION

2025上海立达学院上海高考咨询群
群号:544674941
咨询电话:021-57800622、57803531 、57803530、13262502360、18512192393、18512190859、17502117094
师资力量|TEACHERS
校长介绍

教授(部分)

副教授(部分)

海归导师(部分)

升学平台|FROM LIDA TO THE WORLD
本(专)硕直通
从立达走向世界
本(专)硕直通以培养具有国际化视野和全球领导力的高端人才为目标,依托国际顶尖师资阵容和全程导师服务优势,以国际交流、国际公益活动、国内外学科竞赛为亮点,量身为学生定制个性化培养方案,通过外语教学、专业理论知识提升、科研创新能力培养、国际技能证书认证及综合素质锻炼,使学生在毕业后获取国外名校硕士研究生录取资格的同时,具备自主求知、主动做事、善于共处、强于生存等素养的社会精英。

国际导师团队(部分)
为进一步融合中西方办学理念,整合国际优质教育教学资源,学校聘请了大批国际知名学者、政、商界人士为我校国际导师。国际导师开展学术讲座,深入国际班课堂,参与英语沙龙和学生探讨世界热点学术话题;申请阶段国际导师将择优推荐,助力升硕学子申请院校。

诺贝尔经济学奖获得者
埃里克·马斯金(Eric Maskin)

好莱坞动画导演
托尼·班特罗夫特(Tony Bancroft)
海外合作院校

升学路径
本科录取,硕士毕业
◎本升硕(4 年国内本科 +1 年海外硕士),可 5 年获得全日制统招本科文凭,及中国教育部留学服务中心认证的海外硕士文凭;
◎斯特灵 3+1 本硕直通项目:3 年完成国内学士学位课程 +1 年赴英国斯特灵大学攻读硕士常规课程,可 4 年获得全日制统招本科文凭,及中国教育部留学服务中心认证的海外硕士文凭。*
◎朴茨茅斯大学(伦敦校区) 3+1 本硕直通项目:3 年完成国内学士学位课程 +1 年赴英国朴茨茅斯大学攻读硕士常规课程,可 4 年获得全日制统招本科文凭,及中国教育部留学服务中心认证的海外硕士文凭。*
专科录取,本科机会,最高
博士毕业
◎专升本(3 年国内专科 +2 年国内全日制本科),可在本校进行专升本,获得全日制本科文凭;
◎专升硕(3 年国内专科 +1 年海外硕士预科 +1 年海外硕士),5 年获得中国教育部留学服务中心认证的海外硕士文凭;
◎专本硕(3 年国内专科 +2 年国内全日制本科 +1 年海外硕士),最短 6 年获得全日制统招本科文凭及中国教育部留学服务中心认证的海外硕士文凭;
◎索菲亚专本硕博直通项目:3 年国内专科 +1 年海外本科 +1.5 年海外硕士 +3 年海外博士,专本硕博一站式升学,中美学分互认,可 8.5 年获得全日制本科文凭以及中国教育部留学服务中心认证的海外硕士文凭、博士文凭。*

我校被多邻国官方认证为“多邻国教育合作伙伴”,本(专)硕国际·实验班学生可免费参加2次多邻国考试,多途径帮助学生开设语言考试途径,进而达到海外院校语言要求。
我校与英国文化教育协会共同为国际班学生提供雅思考试支持,包括官方备考讲座等共同推动雅思考试的普及与提升,让学生能够享受更加优质、便捷的雅思备考资源和服务。
学校图书馆、考研自习室为立达学子提供优质的学习环境,支持国内考研,近年来越来越多我校学子被国内一流高校录取。

国内升学成果
2025届上海立达学院国内研究生
升学名单(部分)

国际交流活动
联合国人口基金亚太区域办副主任萨沙博士来访

一带一路 “沪”助成长
【社会公益学院全球行动计划】

大学生校内外活动
传媒学子参与院线电影拍摄

教学设施
学校建成校内实验实训室120余个,包括4K虚拟演播室、大数据实验室、图形处理实验室、VR实验室等,先进的教学设施供学生实践和学习。

共建研究中心、研究院
我校与上海超级计算中心、上海社会科学院应用经济研究所、北京精民社会福利研究院共建“数字与人工智能应用研究院”、“长三角经济与产业发展研究中心”、“银发经济与养老保障研究中心”,致力于科技和文化创新及成果转化,践行科教融汇促进人才培养和社会发展,推动相关专业硕士学位点的申报和建设工作。

校企合作
为推进学校高质量发展,切实加强学校内涵建设,学校与上海各类企业建立校企合作关系,并在人才培养、师生参访、学生实习、文化交流等多方面展开深入交流,希望充分发挥学校与企业的双方优势,探索在学生岗位实习、求职就业等方面开展深入合作。

学习生活环境




